1-phase PV router
Loading...
Searching...
No Matches
is_enum.hpp File Reference
#include "is_class.hpp"
#include "is_convertible.hpp"
#include "is_floating_point.hpp"
#include "is_integral.hpp"
#include "is_same.hpp"
Include dependency graph for is_enum.hpp:
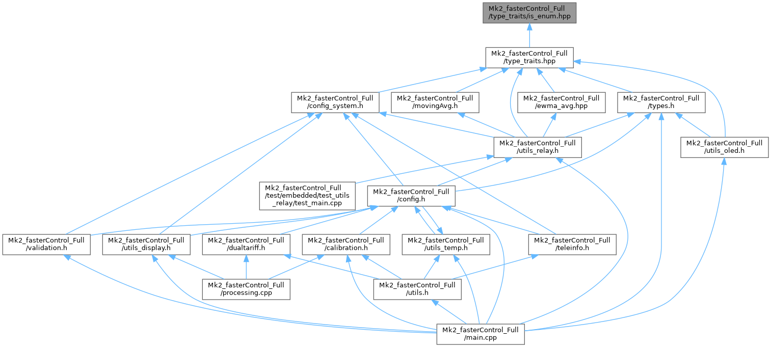
This graph shows which files directly or indirectly include this file:

Go to the source code of this file.

Classes

struct  is_enum< T >